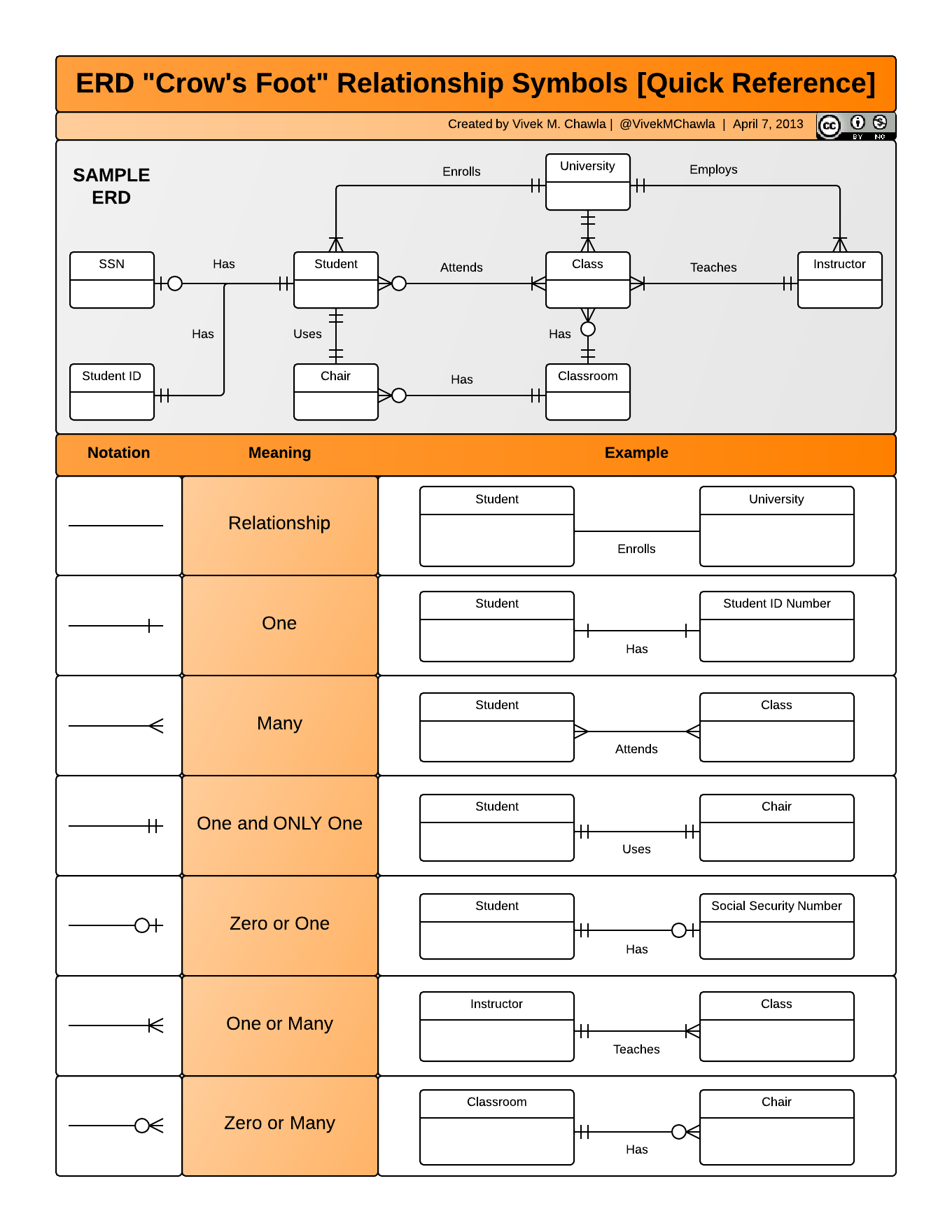
ERD "Crow's Foot" Relationship Symbols Cheat Sheet
For some reason, every time I sit down with an Entity Relationship Diagram, the first thing I have to do is try to remember what the relationship symbols mean. Doesn't matter if I cranked out five ERDs last week. The meanings of the various chicken-scratches...err, crow's feet...just never stick in my brain.
To help myself out, I've created this single page, printable PDF and tacked it to my bulletin board.
Download the PDF here: ERD Relationship Symbols Quick Reference.pdf
